综合要闻
图片新闻
通知公告
科技服务
教师风采
校友信息
媒体资源
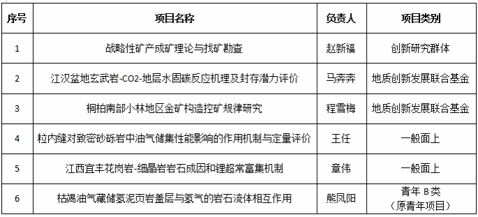
近日,湖北省科技厅公布了2025年湖北省自然科学基金资助结果,古天乐太阳集团城获资助6项。其中赵新福教授获批创新研究群体项目,马奔奔副教授、程雪梅博士后获批联合基金培育项目,王任副教授、章伟副研究员获批一般面上项目,熊凤阳特任教授获批青年B类项目。
我院获批资助清单: